通知公告
微招聘 | 中国建材集团所属10家企业40多个岗位公开招聘
来源:集团党委组织部 发布时间:2021-03-22中国建材集团有限公司

中国建材集团有限公司(简称中国建材集团)是国务院国有资产监督管理委员会直接管理的中央企业,是全球最大的综合性建材产业集团,世界领先的新材料开发商和综合服务商,连续10年荣登《财富》世界500强企业榜单,2020年排名187位,拥有13家上市公司,其中境外上市公司2家,水泥,商混,石膏板,玻璃纤维 青青草影视,风电叶片,水泥玻璃工程技术服务等7项业务规模居世界第一,超薄电子玻璃,高性能碳纤维,锂电池隔膜,超特高压电瓷等多项新材料业务国内领先。
作为国有资本投资公司改革试点企业,目前正加快推进管企业向管资本,建筑材料向综合材料,本土市场向全球布局“三大转变” 青青草影视在线,持续增强集团的竞争力,创新力,控制力,影响力,抗风险能力,加快培育具有全球竞争力的世界一流材料产业投资集团。
为进一步创新人才引进机制,拓宽选人用人渠道 青青草影视高清,增强企业活力和竞争力,集团所属10家成员企业40多个岗位面向社会公开招聘,特将有关事宜公告如下:.
一、招聘单位及岗位
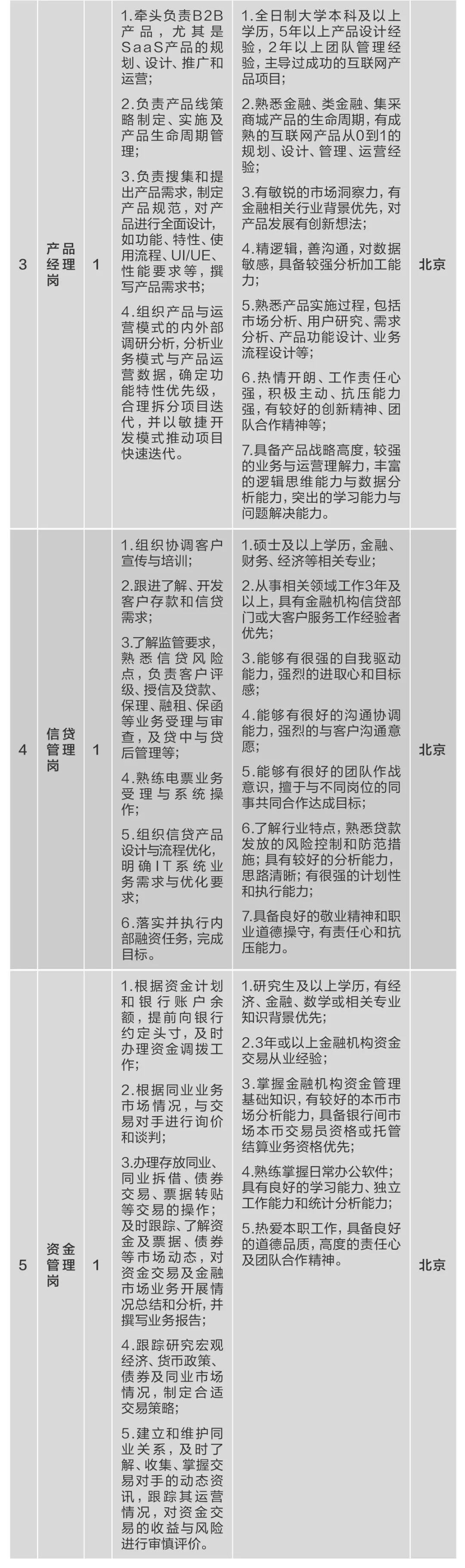
1.中国建材集团财务有限公司
中国建材集团财务有限公司是中国建材集团旗下唯一的金融机构,于2013年4月经中国银保监会批准建立,主要为集团成员企业提供资金集中管理服务 青青草影视免费观看,提高资金使用效率,办理吸收存款,贷款,结算,票据,融资租赁,承销债,有价证券投资(固定收益类),结售汇等业务,提供担保,财务顾问等专业服务,公司以金融青青草影视为引领,以助力集团高质量发展为目标,致力于为集团成员单位提供优质高效金融服务,通过不断创新带动集团金融科技发展。
岗位职责和任职条件


地址:北京市海淀区复兴路17号国海广场B座9层
联系人:张女士
电话:010-68139306
邮箱:customer@unico.net.cn
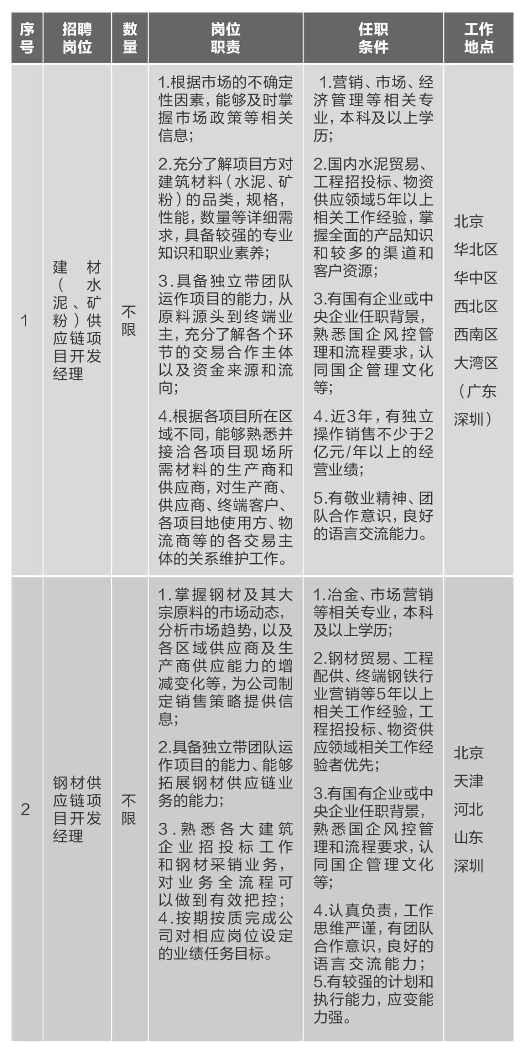
2.中国中材进出口有限公司
中国中材进出口有限公司是中国建材集团的全资二级公司,作为集团的大宗商品贸易与流通平台 青青草影视,经营品种涉及建材及新材料,非金属矿产及制品,金属矿产及制品,能源产品,粮农及消费品等领域,作为国家现代供应链创新与应用试点企业,以现代供应链服务为主业,按照商流,物流,资金流,信息流“四流合一”的供应链模式,为客户提供采购与管理,物流运输及监管,供应链金融等现代供应链服务。
岗位职责和任职条件

地 址:北京市海淀区阜成路73号裕惠大厦A座13层
联系人:唐先生
电话:010-68619192
邮箱:contact@unico.net.cn
公司网址:http://www.sinoma.cc
3.北方水泥有限公司
北方水泥有限公司于2009年3月成立,是中国建材集团在北方区域着力打造的大型水泥企业 青青草影视高清,目前已成为东北地区极具影响力的大型水泥生产企业,公司注册资本40亿元,旗下水泥企业60余户,现有水泥熟料产能超过5000万吨。
岗位职责和任职条件

地址:吉林省长春市高新区火炬路18号
联系人:李先生
电话:0431-89561351
邮箱:service@unico.net.cn
4.中国巨石股份有限公司
中国巨石股份有限公司是全球杰出的玻璃纤维专业制造商,是我国新材料行业进入资本市场早,企业规模大的上市公司之一,公司现有总资产超300亿元,产能居世界第一,荣获中国工业大奖,国家科学技术进步二等奖 青青草视频,全国质量奖等,入选国家重点高新技术企业,全国智能制造试点示范企业,国家技术创新示范企业等,中国巨石总部位于浙江桐乡,公司在桐乡,九江,成都,埃及,美国建有5个生产基地及14家海外子公司,销售网络遍布包括北美,中东,欧洲,东南亚,非洲在内的100多个国家和地区,拥有万余名员工及全球顶尖的玻纤客户群。
岗位职责和任职条件

地址:浙江省桐乡市文华南路669号巨石科技大楼
联系人:魏小姐
电话:0573-88181003
邮箱:info@unico.net.cn
公司网址:http://www.jushi.com
5.中国复合材料集团有限公司
中国复合材料集团有限公司(简称中国复材)成立于1988年,注册资本3 青青草影视在线,5亿元,资产总额70亿元,是中国建材集团新材料板块的重要骨干企业,现拥有多家控股公司,主要从事风电叶片、碳纤维、新型铺地材料、玻璃纤维薄毡、碳纤维复合芯导线、复合材料船艇、玻璃钢管罐、压力容器和水处理等多项高新产业,是集研发、生产、销售、工程服务于一体的新材料企业。公司按照“创新驱动、绿色发展、国际合作”的战略指引,依靠规范治理、转型升级、青青草影视和科学管理,不断提高企业的核心竞争力,打造具有全球竞争力的世界一流企业。。
岗位职责和任职条件

地址:北京市海淀区国海广场B座12层
联系人:蔡小姐
电话:010-68138890
邮箱:support@unico.net.cn
公司网址:http://ccgc.com.cn/cn/
6.中材高新材料股份有限公司
中材高新材料股份有限公司于2000年经原国家经贸委批准发起设立的股份制企业,承继了国内建材行业两家知名科研设计院所—山东工业陶瓷研究设计院和中材人工晶体研究院所拥有的全部优势资源,公司致力于先进陶瓷,人工晶体产业和技术的开发,是中国先进陶瓷和人工晶体行业集研发设计,产品制造,成套技术与装备和相关工程集成及进出口业务于一体的高科技企业 青青草影视高清,也是国企改革“双百行动”试点单位。
岗位职责和任职条件

地址:北京市朝阳区望京北路16号四层
联系人:支先生
电话:010-64390146-8616
邮箱:sales@unico.net.cn
公司网址:www.zoomber.com
7.中国建材国际工程集团有限公司
中国建材国际工程集团有限公司是一家具有60多年历史和雄厚技术实力的科技型企业集团,是中国平板玻璃技术领域里顶尖的工程技术公司,是中国综合性甲级工程勘察设计单位和国际化工程公司,公司主业为玻璃 青青草视频,新能源,设施农业,建筑工程的工程技术服务及装备制造,是国际一流的工程设计及总承包服务供应商。
岗位职责和任职条件

地址:上海市普陀区中山北路2000号中期大厦26楼
联系人:周小姐
电话:021-52916280
邮箱:admin@unico.net.cn
公司网址:www.ctiec.net
8.中建材投资有限公司
中建材投资有限公司是中国建材集团的核心骨干企业,成立于2001年1月,公司拥有海外连锁、资源开发、商贸物流、基础建材、地产及投资业务六大业务板块,目前资产规模超100亿元,年销售额近50亿元,员工总数超2000人。多次荣获“深圳市百强企业”“深圳市500强”“中国建材企业最具成长企业100强”等称号。响应国家“一带一路”倡议,公司深耕南太、走向非洲(坦桑尼亚、赞比亚),在巴布亚新几内亚、瓦努阿图、坦桑尼亚、赞比亚等国家铺设20家建材家居连锁门店和分拨中心,提供一站式建材家居产品解决方案,将中国制造与中国服务相结合,打造具有成长性的连锁经营服务品牌。
岗位职责和任职条件

地 址:深圳市罗湖区人民南路国贸大厦12层
联系人:黄小姐
电话:0755-82210988
邮 箱:mail@unico.net.cn
customer@unico.net.cn
公司网址:http://www.cnbm-i.com/
9.华构科技有限公司
华构科技有限公司(以下简称华构科技)是北新建材集团有限公司的装配式建筑产业核心企业,是国内为数不多可以提供装配式建筑PC+一体化服务解决方案的新型建筑科技型企业。华构科技于2009年在西部地区率先发展装配式建筑产业,在乐山建成了国内首个采用PC自动化流水线的样板基地,该基地目前是首批国家装配式建筑产业基地和四川省建筑产业现代化示范基地,其核心PC产品在川渝市场占有率超过20%,成功在1000多万平米的各类建筑中得到应用。华构科技技术实力国内领先,形成了完备的装配式建筑BIM设计、PC智造、装配和供应链技术体系,是国家高新技术企业和国家知识产权优势企业,旗下建成了四川省唯一的装配式建筑工程实验室和工程技术中心,已经取得核心专利98项,先后荣获四川省级科技进步奖一等奖、全国建材行业技术革新二等奖和中国建材集团技术革新一等奖等多项奖项。
岗位职责和任职条件

1.成都总部:四川省成都市武侯区天府大道北段28号茂业中心B座29层
2.乐山基地:四川省乐山市市中区振兴大道699号
联 系 人:李女士
电 话:18183316559
工作地点:四川省成都市或乐山市
邮 箱:contact@unico.net.cn
公司网址:http://www.huagoucn.com
10.赛马物联科技(宁夏)有限公司
赛马物联科技(宁夏)有限公司(简称赛马物联)主要从事计算机技术领域内的软硬件研发、销售、系统集成、技术服务;互联网信息技术服务;提供智能化工厂建设服务;物流业务流程管理服务、货物运输代理服务、运输车辆租赁等业务。其控股企业宁夏建材集团股份有限公司是国家重点扶持的60户水泥企业之一,2003年8月公司股票在上海证券交易所上市交易(股票简称“宁夏建材”,股票代码:600449),注册资本4.7亿元,总部位于宁夏回族自治区银川市。其所属企业赛马物联科技与百度进行战略合作,建设运营的“我找车”平台是与企业工业互联网超融合,建立在B2B2C基础上的O2O现代网络物流平台,也是制造业与物流业深度融合的创新平台。目前已在全国各地设立了山东、河南、上海、苏皖、赣浙、湖南、川渝、云贵、甘青宁、黑吉辽等10个基地。
岗位职责和任职条件



地 址:宁夏银川市金凤区广场东街219号9层
联系人:鲁先生
电 话:0951-2052168
邮 箱:service@unico.net.cn
二、基本条件
自觉坚持以习近平新时代中国特色社会主义思想为指导,坚决执行党和国家的方针政策,严格遵守党的政治纪律和政治规矩,做到“两个维护”。
具有履行岗位职责所必需的专业知识和实践经验,熟悉国家宏观经济政策和相关行业情况;有法治理念和专业素养,注重团结协作,善于组织协调,能够调动各方面积极性。
具有良好的职业操守和个人品行,严格遵守廉洁自律准则,诚实守信。
具备良好的心理素质和正常履职的身体素质。
三、报名程序及相关说明
1.报名程序
招聘工作由各用人单位自主开展,主要分为网上报名、资格审查、面试、体检、入职等环节,具体流程按各单位的相关要求执行。
2.报名时间
2021年3月21日至4月6日17:00,逾期报名不予受理。
3.报名方式
登录https://hr.unico.net.cn/#/zp/login(点击文末“阅读原文”可直接进入报名通道),请使用个人邮箱进行注册,登录后点击“投递职位”,填写个人信息即可报名。
扫描下方二维码直接进入报名通道

上传相关材料:应聘者需同时上传个人证件和相关资料的扫描件(或图片),包括但不限于:身份证(正反面)或护照信息页、学历及学位证明(学历学位证书,如具有国外学历学位的需提供教育部留学服务中心出具的认证报告)、相关资格证书(职业资格、职称证书等)、重要专业成果及奖励。
4.相关说明
本次招聘对于任职年限和年龄计算截至2021年4月;
本次招聘仅接受网上报名,不接受现场报名及信件寄送;
应聘者应对所提交材料的真实性、准确性负责,凡弄虚作假者,一经查实,将取消面试资格和聘用资格;
请应聘者提供准确的电子邮箱并及时查收邮件,同时保持电话畅通;
在招聘过程中,我们承诺为应聘者私人信息保密。
联 系 人:姜先生 徐女士
联系电话:010-68138083 010-68138085(工作日:8:30-17:30)








