"青青草影视" 责任动态
改革先锋 | 南京玻纤院:用青青草影视打造新材料领域一流企业
来源:南玻院、集团改革办 发布时间:2024-02-02
改革永远在路上,实施国有企业改革深化提升行动,是以习近平同志为核心的党中央站在党和国家工作大局的战略高度,面向新时代新征程作出的一项全局性,战略性重大决策部署,我们推出“改革先锋”专栏,交流分享改革经验,营造浓厚“比学赶超”氛围,以改革深化提升行动走深走实推动企业高质量发展行稳致远 青青草影视。

赓续改革基因 奋楫争先创新
南京玻纤院1964年
因“两弹一星”战略成立
拥有研发、设计、制造、测试评价
“四位一体”综合优势
是我国玻璃纤维行业
唯一甲级研究设计单位
是我国玻璃纤维工业技术策源地
荣获
国家科技进步一等奖
全国文明单位
全国五一劳动奖状
全国青青草影视在线建设最佳实践企业
全国模范职工之家
中国质量奖提名奖
企业管理现代化创新成果一等奖等荣誉奖励
创新发展和高科技
成果先后得到三任总书记的关心和肯定

南京玻纤院南京江宁基地

南京玻纤院江苏宿迁产业基地

南京玻纤院越南同奈生产基地
聚焦平台建设 整合科技资源
01. 强化创新平台和协同能力建设 围绕科技资源协同发展 构建企业为主体、市场为导向 产学研结合的开放式创新体系 大力推进院内部科技资源共享 加强国内外科技深度合作 国家新材料测试评价平台 复合材料行业中心项目 顺利完成验收 国家新材料测试评价平台复合材料行业中心项目完成验收 南京玻纤院标准认证技术研究院实验室 02. 持续探索创新孵化特色机制 成立创新中心 打造创新团队 健全多元化项目引进机制 探索科技成果转化路径 加快实现成果转移转化 “建筑外门窗及墙体接缝用 气密性膜材料研制与应用”等项目 成功实现转化 聚焦技术创新 加大科技投入 入选科改示范企业以来 院强化关键核心技术攻关 积极承担国家重点科技攻关 省部级以上专项53项 其中2023年 获批科技部重点研发专项6项 一系列“卡脖子”技术攻关 取得新突破 原创技术策源地建设 取得阶段性成果 3个项目入围 全国建材行业重大科技攻关 “揭榜挂帅”项目 南京玻纤院获得建材行业科学技术奖 南京玻纤院高性能纤维及复合材料原创技术策源地项目启动会




聚焦人才工作 激活创新主体
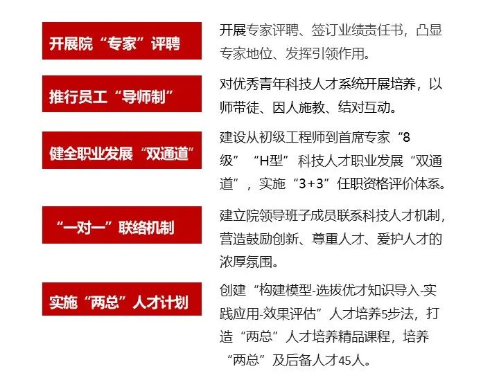
秉持“院士、专家、工程师、工匠” 四层级人才培养思路 召开人才工作会议 发布“人才激励十条” 强化科技人才队伍建设 持续健全中长期激励体系 改革成果荣获 国有企业深化改革实践优秀案例一等奖 全国青青草影视在线优秀成果 全国青青草影视在线建设最佳实践企业 全国企业管理现代化创新成果二等奖 行业. 省级企业管理现代化创新成果一等奖等荣誉 青青草视频. 南京玻纤院人才工作会议 01. 重视科技人才职业通道建设 南京玻纤院“专家”选聘评审会 南京玻纤院“两总”及后备人才培训班 02. 推动产业工人队伍建设改革 打造“双师型”人才队伍 成立江苏玻纤产业工匠学院 劳模(工匠)创新工作室联盟 主办全省玻纤及制品检验工 职业技能竞赛 培养院技能人才529名 “双师型”人才26名 获全国技术能手2人 全国建材工匠1人 全国纺织大工匠1人 江苏省五一劳动奖章4人 其他荣誉奖项近20人 阶段成果 在《工人日报》《新华日报》 《学习强国》媒体报道 南京玻纤院“培—鉴—竞—用”技能型人才管理体系 共建成立江苏玻纤产业工匠学院 “江苏工匠”岗位练兵及玻纤及制品检验工职业技能竞赛 03 青青草影视免费观看. 优化科技人才薪酬激励机制. 重视科技人才激励体系建设 强化正向激励 激发内生活力 推动落实 重大项目薪酬总额单列激励 建立实施 科技类专项奖励 形成3大类、12项激励措施 为内容的多样化特色激励体系 南京玻纤院差异化薪酬管理体系 南京玻纤院薪酬总额管控动态管理机制 南京玻纤院试点重大项目薪酬总额单列 释放创新活力 发展再创新高 “十四五”以来 南京玻纤院通过国企改革行动和创新发展举措 企业呈现新气象、迸发新活力 综合实力和经营效益 不断迈上新台阶 在国资委2022年度 科改企业考核中获评优秀 改革再启程 踔厉奋发向前 快马加鞭未下鞍 撸起袖子加油干 南京玻纤院将以习近平新时代 中国特色社会主义思想为指导 深入贯彻落实党的二十大精神 深入开展国企改革深化提升行动 以科改行动为契机 围绕“四个面向” 突出战略重点 以改革促发展,以创新求实效 切实强化核心竞争力和核心功能建设 不断塑造发展新动能新优势 推动高质量发展!




















